校招系统选型攻略
2022-09-22
校招是不折不扣的“大规模”且“知识密集型”招聘,对企业的招聘效率和选拔能力而言都是大考。很难想象如果没有招聘管理系统,HR们将经历什么。甚至,如果不小心选到不合适的系统,都像是一场灾难。
那么,如何选择一款可靠的校招系统?
我们可以先理清一下思路:
1. 我为什么需要校招系统?
2. 如何对比市面上的各个系统?
3. 现有的招聘管理系统有哪些合适的校招解决方案?
4. 预算如何考量?
为什么需要校招系统?
首先,给自己列一个问题清单,总的来说,校招过程中可能会遇到以下问题:
我的问题
我要的方案
招聘量大,流程繁杂
优化招聘流程,提高效率
简历投递量少
多元化吸引候选人
需要追踪不同渠道的效率
及时的反馈渠道效率报表
年轻候选人更看重体验
细致打造每一个环节
疫情影响,协同难
远程、高效协同
在线申请流程复杂
顺畅的投递流程,及时的投递反馈
面试官各有各的标准
透明一致的招聘过程
高潜人才选拔难度大
高效的测评方案
人才保温难
有效可行的保温支持
人才库建设
人才库管理与激活
复盘数据难整理
实用、好用的数据报表
事实上,这也是大部分的招聘管理系统专注解决的问题,各产品的成熟度以及使用体验有所差别,对解决HR问题的解决程度也不一样。现在就可以进行校招系统对比和选型了。
校招系统如何选?
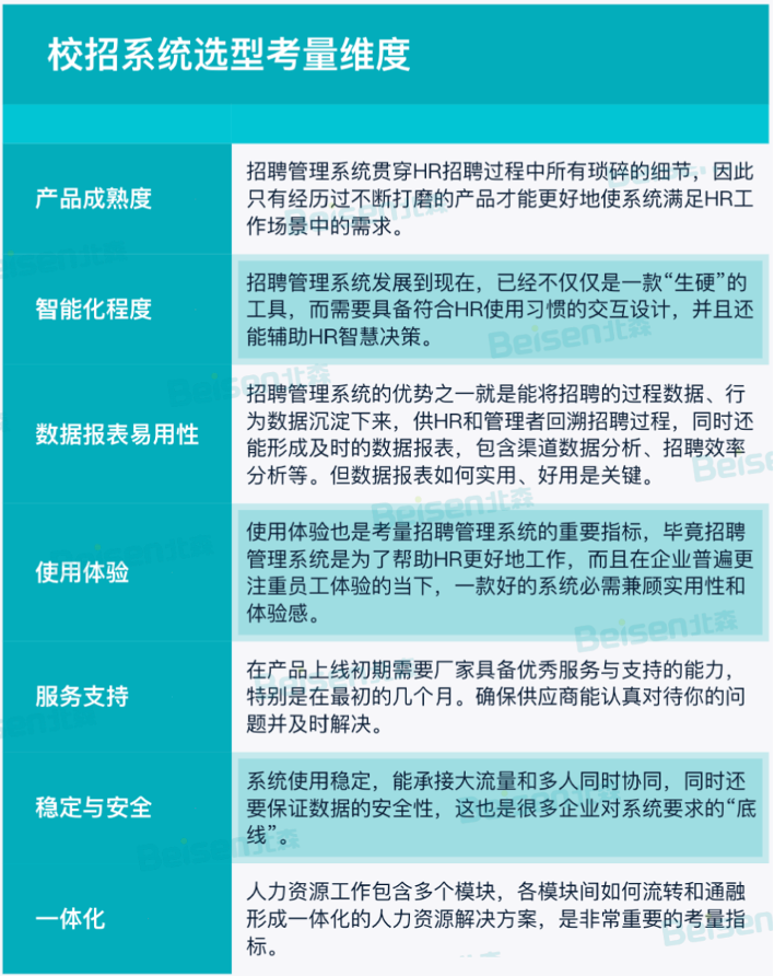
任何人力资源管理系统选型时需要主要考量7个维度:
产品成熟度、智能化程度、数据报表易用性、使用体验、服务支持、稳定与安全、一体化。

除了以上通用标准,专门为校招项目选择招聘管理系统还应该关注什么?在一个完整的校招周期中,需要解决的问题主要为以下三部分:
l 多元化渠道管理,扩大招聘漏斗,增加投递量
l 提高招聘效率以及选拔准确性,实现“招测一体”
l 人才有效“保温”以及校招人才库建设

此外,2022年是受疫情影响的第三年,企业的校招策略已然发生了一些变化,对校招项目又遇到了新的挑战,企业如何更好地策划与执行校招?
你的校招加速包
北森针对校招项目三个关键环节推出最新的2022校招解决方案。

Ø 多元吸引应聘者:崭新网申x线上大使
针对“00后”的多元人才画像,需要从认知到认同,以创新花式的方式吸引,将雇主品牌贯穿到求职体验全流程。
校招官网:北森全新上线的新版招聘官网,高颜值,帮助企业轻松、简单、快速搭建具有企业特色的招聘官网。
5步精细化布局校园大使:轻松建立校园大使推荐体系、轻松领取任务、便捷切换身份、进度实时反馈,掌控全局、运营活动,激发校园大使潜力。
空中宣讲:线上化实时互动的生动形式拉近了与学生的距离,提升雇主品牌影响力、校招人才引流。
新媒体矩阵网状传播:从单一媒体到全网覆盖,社交媒体已经成为非常重要的雇主品牌多元宣传阵地。
Ø 精准识别质优者:招测一体
人才测评已经成为企业校招的默认配置,其好处是显而易见的。
计算机自适应:既能提升效率和体验,也能保障测评结果的精准度,实现了“千人千面”的测评,有效防止了漏题所带来的评估风险。
特殊人才识别:北森的PISA作为一款交互式复杂问题解决的智能测评,能复现日常生活和企业经营中的问题情境,让候选人与情境互动来探索和解决问题。
AI视频面试筛选:AI闪面,科技赋能,智能组织和分析视频面试,抢先一步预览候选人全方为特点。
Ø 长效保留同道者:线上OB x 保温同盟
通过Offer管理、三方管理、线上入职等方式,有效降低招聘过程人工成本的投入。学生反馈、面试官协调等大量的内部协作沟通成本的同时,提升业务面试官、学生和HR自己的体验。
同时,由于应届毕业生多为高潜人才培养目标,与他们保持着“有温度”的联系,为企业做好持续的人才供给。
实践案例
在贝壳的发展历程中,校园招聘作为人才迭代升级的关键支撑,持续提升企业人才梯队建设的深度,帮助贝壳稳健地穿越周期。

预算如何考量
了解自己的问题和需求之后,可以着手考量预算了。先估算一下校招系统能帮助哪些环节“降本增效”,校招主要的成本结构包含以下几类:
l 宣传广告费用
l HR筛选人工投入
l 测评笔试组织成本、错招导致用工风险成本
l 招聘过程人工投入成本
针对以上重点投入,北森2022校招解决方案通过以下方式“降本增效”。
ü 新网申、校园大使、微信运营服务
ü 人岗匹配技术、测评技术、考试中心、视频面试
ü Offer管理、三方管理、线上入职

Q&A
Q:市场环境收紧,为什么依然还有那么多企业在校招项目上投入?
A:校园招聘作为很多企业非常重要的高质量人才输入来源,赢得人才战争,应当着眼于当下的用人缺口,也更要为未来的长远发展做准备。
Q:校招中,3个业务部门同时招聘产品经理,人才要求一致,如何协同?
A:应用北森校招解决方案,将资源分配均衡,简历循环回捞,利用率提升30%+,业务部门随时获取二次推荐的学生。让HR效率提升60%+,学生体验明显提升。
Q:校招场景中,批量线上面试,如何协同?
A:联合北森,共同创新打造了一个更优解:希望通过系统流程自动化、批量推动面试生成,用面试官与学生双向自主预约的形式,突破效率瓶颈。
——360校园招聘与雇主品牌负责人 刘旭
Q:同一个学校同一个专业在简历上非常同质化,如何更有效地识别人才?
A:近年来校园招聘的人才需求更加趋向于多元化和复合型,人才选拨时更加注重人才筛选机制和人才评估工具的协同,在人才筛选机制上将持续采用全职群拉通筛选基本面,跨职群评估岗位匹配度和发展多样性的方式,同步匹配专业的人才评估工具进行视角补充及结果验证,进而实现复合型人才的识别。
——养身堂校园招聘负责人 杨鸽
Q:每年校招都会做雇主品牌,今年有什么不一样吗?
A:越来越多的学生更加关注雇主的口碑、更多愿意通过师兄师姐、公司的KOL来了解和选择公司,未来希望能够更多激发部门、师兄师姐对校招的积极性,让他们成为校招代言人和吸引学生的一把手。
——京东集团校园招聘负责人 韩慧娴
Q:大企业业务线多,如何在校招项目中选择适合自己业务线的人才?
A:为了高效满足不同部门的用人需求,招聘HR会充分卷入HRBP和业务主管参与招聘流程和标准共建,在匹配集团通用人才标准的基础上,结合岗位类型和业务周期制订定制化的招聘方案,既调动了用人部门的主动性,也提高了招聘流程的协同性,从而实现校园招聘“标准化”与“差异化”的有效结合。
——元气森林校招负责人
2022-09-22
校招是不折不扣的“大规模”且“知识密集型”招聘,对企业的招聘效率和选拔能力而言都是大考。很难想象如果没有招聘管理系统,HR们将经历什么。甚至,如果不小心选到不合适的系统,都像是一场灾难。
那么,如何选择一款可靠的校招系统?
我们可以先理清一下思路:
1. 我为什么需要校招系统?
2. 如何对比市面上的各个系统?
3. 现有的招聘管理系统有哪些合适的校招解决方案?
4. 预算如何考量?
为什么需要校招系统?
首先,给自己列一个问题清单,总的来说,校招过程中可能会遇到以下问题:
我的问题 | 我要的方案 |
招聘量大,流程繁杂 | 优化招聘流程,提高效率 |
简历投递量少 | 多元化吸引候选人 |
需要追踪不同渠道的效率 | 及时的反馈渠道效率报表 |
年轻候选人更看重体验 | 细致打造每一个环节 |
疫情影响,协同难 | 远程、高效协同 |
在线申请流程复杂 | 顺畅的投递流程,及时的投递反馈 |
面试官各有各的标准 | 透明一致的招聘过程 |
高潜人才选拔难度大 | 高效的测评方案 |
人才保温难 | 有效可行的保温支持 |
人才库建设 | 人才库管理与激活 |
复盘数据难整理 | 实用、好用的数据报表 |
事实上,这也是大部分的招聘管理系统专注解决的问题,各产品的成熟度以及使用体验有所差别,对解决HR问题的解决程度也不一样。现在就可以进行校招系统对比和选型了。
校招系统如何选?
任何人力资源管理系统选型时需要主要考量7个维度:
产品成熟度、智能化程度、数据报表易用性、使用体验、服务支持、稳定与安全、一体化。

除了以上通用标准,专门为校招项目选择招聘管理系统还应该关注什么?在一个完整的校招周期中,需要解决的问题主要为以下三部分:
l 多元化渠道管理,扩大招聘漏斗,增加投递量
l 提高招聘效率以及选拔准确性,实现“招测一体”
l 人才有效“保温”以及校招人才库建设

此外,2022年是受疫情影响的第三年,企业的校招策略已然发生了一些变化,对校招项目又遇到了新的挑战,企业如何更好地策划与执行校招?
你的校招加速包
北森针对校招项目三个关键环节推出最新的2022校招解决方案。

Ø 多元吸引应聘者:崭新网申x线上大使
针对“00后”的多元人才画像,需要从认知到认同,以创新花式的方式吸引,将雇主品牌贯穿到求职体验全流程。
校招官网:北森全新上线的新版招聘官网,高颜值,帮助企业轻松、简单、快速搭建具有企业特色的招聘官网。
5步精细化布局校园大使:轻松建立校园大使推荐体系、轻松领取任务、便捷切换身份、进度实时反馈,掌控全局、运营活动,激发校园大使潜力。
空中宣讲:线上化实时互动的生动形式拉近了与学生的距离,提升雇主品牌影响力、校招人才引流。
新媒体矩阵网状传播:从单一媒体到全网覆盖,社交媒体已经成为非常重要的雇主品牌多元宣传阵地。
Ø 精准识别质优者:招测一体
人才测评已经成为企业校招的默认配置,其好处是显而易见的。
计算机自适应:既能提升效率和体验,也能保障测评结果的精准度,实现了“千人千面”的测评,有效防止了漏题所带来的评估风险。
特殊人才识别:北森的PISA作为一款交互式复杂问题解决的智能测评,能复现日常生活和企业经营中的问题情境,让候选人与情境互动来探索和解决问题。
AI视频面试筛选:AI闪面,科技赋能,智能组织和分析视频面试,抢先一步预览候选人全方为特点。
Ø 长效保留同道者:线上OB x 保温同盟
通过Offer管理、三方管理、线上入职等方式,有效降低招聘过程人工成本的投入。学生反馈、面试官协调等大量的内部协作沟通成本的同时,提升业务面试官、学生和HR自己的体验。
同时,由于应届毕业生多为高潜人才培养目标,与他们保持着“有温度”的联系,为企业做好持续的人才供给。
实践案例
在贝壳的发展历程中,校园招聘作为人才迭代升级的关键支撑,持续提升企业人才梯队建设的深度,帮助贝壳稳健地穿越周期。

预算如何考量
了解自己的问题和需求之后,可以着手考量预算了。先估算一下校招系统能帮助哪些环节“降本增效”,校招主要的成本结构包含以下几类:
l 宣传广告费用
l HR筛选人工投入
l 测评笔试组织成本、错招导致用工风险成本
l 招聘过程人工投入成本
针对以上重点投入,北森2022校招解决方案通过以下方式“降本增效”。
ü 新网申、校园大使、微信运营服务
ü 人岗匹配技术、测评技术、考试中心、视频面试
ü Offer管理、三方管理、线上入职

Q&A
Q:市场环境收紧,为什么依然还有那么多企业在校招项目上投入?
A:校园招聘作为很多企业非常重要的高质量人才输入来源,赢得人才战争,应当着眼于当下的用人缺口,也更要为未来的长远发展做准备。
Q:校招中,3个业务部门同时招聘产品经理,人才要求一致,如何协同?
A:应用北森校招解决方案,将资源分配均衡,简历循环回捞,利用率提升30%+,业务部门随时获取二次推荐的学生。让HR效率提升60%+,学生体验明显提升。
Q:校招场景中,批量线上面试,如何协同?
A:联合北森,共同创新打造了一个更优解:希望通过系统流程自动化、批量推动面试生成,用面试官与学生双向自主预约的形式,突破效率瓶颈。
——360校园招聘与雇主品牌负责人 刘旭
Q:同一个学校同一个专业在简历上非常同质化,如何更有效地识别人才?
A:近年来校园招聘的人才需求更加趋向于多元化和复合型,人才选拨时更加注重人才筛选机制和人才评估工具的协同,在人才筛选机制上将持续采用全职群拉通筛选基本面,跨职群评估岗位匹配度和发展多样性的方式,同步匹配专业的人才评估工具进行视角补充及结果验证,进而实现复合型人才的识别。
——养身堂校园招聘负责人 杨鸽
Q:每年校招都会做雇主品牌,今年有什么不一样吗?
A:越来越多的学生更加关注雇主的口碑、更多愿意通过师兄师姐、公司的KOL来了解和选择公司,未来希望能够更多激发部门、师兄师姐对校招的积极性,让他们成为校招代言人和吸引学生的一把手。
——京东集团校园招聘负责人 韩慧娴
Q:大企业业务线多,如何在校招项目中选择适合自己业务线的人才?
A:为了高效满足不同部门的用人需求,招聘HR会充分卷入HRBP和业务主管参与招聘流程和标准共建,在匹配集团通用人才标准的基础上,结合岗位类型和业务周期制订定制化的招聘方案,既调动了用人部门的主动性,也提高了招聘流程的协同性,从而实现校园招聘“标准化”与“差异化”的有效结合。
——元气森林校招负责人
您也可以添加企业微信
马上开始1对1咨询
您也可以添加企业微信
马上开始1对1咨询